Подсистема учета договоров прикладного решения «1С-Рейтинг: Комплексное управление финансами и бюджетирование для Казахстана» предназначена для отражения взаимных обязательств предприятия и контрагентов, связанных с платежами и поставками товаров, а также контроля их исполнения.
Подсистема позволяет реализовать следующие функции:
- регистрация произвольного перечня условий договоров (дата и способ оплаты, график платежей и т.д.);
- корректировка условий договоров;
- регистрация спецификации (номенклатурного состава с указанием цен и количества) для договоров;
- учет исполнения договоров при оформлении первичных бухгалтерских документов;
- учет платежей и поступлений по договорам – разовых, регулярных, по графику;
- расчет размера платежей различным образом – по фиксированной заложенной сумме, по фактической/плановой задолженности и т.д.;
- расчет пени по просрочкам платежей;
- регистрация различных событий по договорам (заключение договора, поступление или реализация по договору и прочие определяемые пользователем события);
- возможность отсчета платежей по графику от даты наступления события по договору;
- связь с подсистемой казначейства через формирование заявок на расходование и документов планирования поступлений денежных средств на основании ожидаемых платежей по договорам;
- настройка маршрутов утверждения договоров в подсистеме «Управление согласованием и утверждением документов».
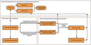
Функциональные возможности подсистемы и ее взаимодействие с другими подсистемами прикладного решения можно представить следующей схемой:
Регистрация договоров
Центральным документом подсистемы является документ «Регистрация договоров».
Данный документ позволяет зарегистрировать в системе заключенный договор, указать основные свойства договора, такие как: период действия договора, дату заключения, номер и т.д. Указав условия оплаты в документе, можно произвести расчет сумм оплаты по договору и расчет пени при просрочке платежа.
Одной из функций механизма расчета сумм оплаты по договору является возможность введения графика платежей. Механизм оплаты по графику позволяет хранить в системе неограниченное количество графиков платежей с различными периодами и расчетами сумм оплаты. Рассмотрим этот механизм более подробно.
Для описания и хранения графиков платежей используется специальный справочник «Графики оплаты по договорам».
График оплаты необходим, если по договору ожидается несколько входящих/исходящих платежей или, если необходим сложный расчет даты платежа.
Для каждого договора можно составить индивидуальный график, либо скопировать уже существующий, если договорные отношения строятся по шаблонной схеме.
При расчете дат платежей необходимо указать период заполнения, т.е. интервал времени, в котором будет осуществляться оплата, периодичность – частоту оплаты, а также день платежа с возможностью указания смещения. Например, по данным формы заполнения графика даты оплаты будут рассчитаны следующим способом – каждый месяц, во второй день второй недели месяца оплаты.

Расчет сумм платежей может осуществляться следующими способами:
Способ 1. Фиксированной суммой – при этом способе расчета указывается определенная фиксированная сумма, которая будет выплачиваться на дату оплаты;
Способ 2. По задолженности на начало периода – этот способ позволяет рассчитать сумму платежа в зависимости от задолженности контрагента на начало периода;
Способ 3. Задолженность на дату платежа – способ расчета, при котором сумма платежа рассчитывается в зависимости от задолженности на дату платежа;
Способ 4. Плановая сумма по бюджетам – сумма платежа будет рассчитана исходя из плановых данных по бюджету.
Преимущество оплаты по графикам платежей договора состоит в том, что нет необходимости каждый раз заполнять параметры для расчета, достаточно просто указать график платежей и расчет будет произведен в соответствии с параметрами расчета, указанными в графике ранее.
В тех случаях, когда дата платежа по графику не может быть заранее жестко определена, например, если оплата должна быть произведена через несколько дней после поставки, а дата поставки еще не известна, возникает вопрос о том, как запланировать данный платеж.
В этом случае помогает механизм событий по договорам.
Суть данного механизма заключается в следующем. В системе для каждого договора с помощью специального документа «Регистрация событий договоров» можно регистрировать произвольный перечень событий с указанием даты их наступления. События по закупкам и продажам регистрируются автоматически.
В графике платежей можно указать, что платеж должен быть произведен, например, через определенное количество дней после наступления события. Система автоматически будет рассчитывать даты таких платежей.
Кроме условий оплаты по договору, в документе реализована возможность указания спецификации договора, в которой указывается перечень товаров и услуг, являющихся предметом договора.
Помимо этого, в документе можно указать дополнительные параметры по договору, которые определяются пользователем самостоятельно. Для хранения таких параметров в подсистеме предусмотрен справочник «Дополнительные параметры договоров».

Справочник позволяет хранить неограниченное количество параметров с различными типами значений. Например, для договора можно указать ответственного за исполнение и сумму задолженности по этому договору.
Для хранения версий договора в подсистеме предусмотрен механизм, позволяющий изменять параметры договора посредством введения дополнительного соглашения. Для договора можно ввести неограниченное количество дополнительных соглашений, при этом первоначальные данные по договору сохраняются, так как после ввода дополнительного соглашения изменение документа становится невозможным.
Взаимодействие с подсистемой «Казначейство»
Подсистема учета договоров связана с другими подсистемами прикладного решения, в том числе с подсистемой «Казначейство». Суть взаимосвязи заключается в том, что на основании данных по условиям оплаты зарегистрированного в системе договора вводятся заявки на расходование денежных средств или документы планируемого поступления денежных средств.
Рассмотрим взаимосвязь подсистем на примере формирования заявок на расходование денежных средств.
Для формирования заявок на основании зарегистрированного договора, в системе предусмотрена обработка «Формирование заявок на расходование средств по договорам».
В обработке необходимо задать период, за который будут сформированы заявки, минимальную дату платежа (по данной дате рассчитывается сумма пени) и, в случае необходимости, задать отбор по организации и контрагенту. Табличная часть обработки автоматически заполнится суммами платежей, рассчитанными за выбранный период.
В заявке предусмотрен блок реквизитов, аналогичных документу «Бюджет», т.к. документ «Заявка на расходование средств» может служить связующим звеном между подсистемой управления денежными средствами и подсистемой бюджетирования. По этим реквизитам при проведении заявки контролируется соответствие общей суммы утвержденных к расходованию средств установленным ранее ограничивающим значениям. Установка ограничивающих значений подразумевает установку лимитов по определенным статьям бюджетов для определенных подразделений или для предприятия в целом. В момент выписки заявки система проверяет планируемую доступность денежных средств в разрезе указанных реквизитов. Если ограничивающие значения в системе не установлены, то заполнение данных реквизитов необязательно.
После ввода всех необходимых данных в обработку, можно сформировать документы «Заявка на расходование денежных средств», нажав кнопку «Сформировать заявки». Предусмотрена возможность группового проведения всех сформированных заявок.
Утверждение сумм расходов по сформированным заявкам в системе осуществляется документом «План платежей». Документ представляет собой список заявок на расходование денежных средств с указанием запланированных сумм и дат оплаты, сумм фактических платежей по заявке.
Формирование планов платежей выполняется с помощью обработки «Формирование плана платежей».
Для создания плана платежей необходимо задать период, за который формируется план и, в случае необходимости, задать отбор: по организации и контрагенту. Если необходимо, чтобы при заполнении плана не учитывались частично исполненные заявки, то для этого необходимо установить признак «Только новые». При нажатии на кнопку «Автозаполнение», табличная часть будет заполнена заявками, дата расхода которых попадает в выбранный период.
В табличной части «Состояние денежных средств» обработки отображается остаток денежных средств на счете или в кассе, за счет которых будет производиться оплата.
Итогом выполнения данной обработки будет готовый документ «План платежей».
Из данного документа можно автоматически оформить платежные документы, причем вид документа будет определяться исходя из того, какой вид оплаты установлен в документе «Заявка на расходование средств».
Анализ исполнения договоров
Для анализа исполнения договоров в подсистеме предусмотрен специальный отчет «Учет исполнения товарных договоров», в котором выводятся сведения о сумме по договору в целом, сумме фактической оплаты и сумме остатка.
Использование конфигурации «1С-Рейтинг: Комплексное управление финансами и бюджетирование для Казахстана» для автоматизации процесса учета договоров предоставляет широкие возможности для получения четкой и достоверной картины по взаиморасчетам и срокам выполнения работ, а также позволяет повысить оперативность учета и минимизировать трудозатраты сотрудников Вашего предприятия.
Желаем Вам успехов в работе!










