Оставьте вашу заявку

Изменение порядка оформления операций разделки и разукомплектации в прикладном решении «1С-Рейтинг: Общепит для Казахстана»

Дата публикации: 05.06.2014

Начиная с релиза 2.0.17 прикладного решения «1С-Рейтинг: Общепит для Казахстана» произошли изменения в оформлении операций разделки и разукомплектации.

Для автоматического расчета себестоимости и гибкого распределения стоимости комплектующих добавлена возможность указания доли стоимости и фиксированной цены. Кроме этого, при проведении документа «Разделка», в проводке используются счета учета номенклатуры, без применения производственных счетов (использовавшихся ранее).

Разукомплектация может применяться для разборки готовых блюд, ингредиенты (составляющие) которых не подвергались обработке, и могут быть разделены на составляющие без каких-либо значительных потерь. Разделка предполагает разделение некоторого цельного продукта на части. Каждая составная часть представляет собой некоторую долю от исходного продукта.

Рассмотрим оформление операций разделки и разукомплектации на следующих примерах:

  • На склад поступила говяжья туша в количестве 35 кг. на сумму 31250 тенге. Данную тушу необходимо разделить на части (мясо первого сорта, мясо второго сорта, кости пищевые) для использования их в рецептурах различных блюд. При этом, себестоимость полученных частей может существенно различаться. Так, например, мясо первого сорта дороже, чем мясо второго сорта. Распределение стоимости комплектующих в данном примере производится согласно среднерыночных цен, приведенных в таблице:

  • Допустим, на две порции нарезки «Ассорти овощное» была отмена заказа уже после их приготовления. Так как ингредиенты данной нарезки уже списаны в производство, их можно использовать для приготовления других салатов более мелкой нарезки. В этом случае необходимо оформить операцию по разукомплектации блюда «Ассорти овощное».

Оформление операции «Разделка»

Для того, чтобы разделить говяжью тушу на части, необходимо оформить операцию разделки. В начале, для номенклатуры «Мясная туша (говядина)» создадим рецептуру для разделки (меню «Общепит» — «Рецептуры»).

Для создаваемой спецификации необходимо указать вид рецептуры «Разделка». В табличной части «Ингредиенты» необходимо заполнить перечень номенклатуры, являющейся комплектующими, то есть ту номенклатуру, которая должна получиться в результате разделки туши: мясо первого сорта, мясо второго сорта и кости пищевые, а также процент выхода для каждого продукта. Общая сумма процента составляет 95,8%, а оставшиеся 4,2% приходится на отходы, которые в рецептуре не учитываются.

Далее заполняем реквизит «Доля стоимости» для каждой номенклатуры.

Доля стоимости — числовое выражение цены комплектующего по отношению к другим комплектующим номенклатуры. В реквизите «Доля стоимости» может быть указана цена, процент стоимости комплектующего или любой другой числовой показатель, выражающий стоимость комплектующего относительно других комплектующих (для всех комплектующих номенклатуры доля стоимости должна быть заполнена по одному и тому же принципу).

В нашем примере мы заполним долю стоимости согласно ранее приведенной таблице среднерыночных цен.

После создания рецептуры для мясной туши, можно оформить операцию разделки. Для этого воспользуемся документом «Разделка» (меню «Общепит» — документ «Разделка»). Вид операции (разделка/разукомплектация) определяется в документе автоматически, в соответствии с видом рецептуры. В реквизите «Номенклатура» шапки документа необходимо указать номенклатуру «Мясная туша (говядина)». Реквизиты «Количество», «Ед. измерения» и «Сумма» заполняются автоматически, на основании остатков по счету 1310.

Далее заполним табличную часть «Комплектующие» при помощи кнопки «Заполнить» командной панели. Реквизиты табличной части заполняются согласно данным рецептуры. Себестоимость исходной номенклатуры («Мясная туша (говядина)») распределяется по комплектующим, согласно количеству и долям стоимости комплектующих.

Доступна возможность редактирования количества комплектующих по факту разделки. В нашем примере, количество по факту отличается от нормы. При контрольном взвешивании, вес говядины 2-го сорта по факту составил 16,200 кг., мясо 1-го сорта — 10 кг. и кости пищевые — 8 кг.

На основании данных реквизита «Доля стоимости», автоматически сформировались цены комплектующих.

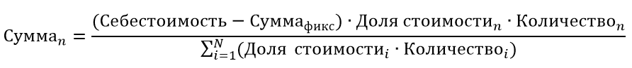
Сумма комплектующих всегда равна себестоимости исходной номенклатуры, для этого используется механизм расчета цен комплектующих согласно долям стоимости.

007.png

где,

Себестоимость – сумма исходной номенклатуры,

Сумма фикс – сумма комплектующих с фиксированной ценой,

N – количество комплектующих,

n – порядковый номер комплектующего.

Давайте для примера рассчитаем сумму первого комплектующего:

008.png

При изменении цены или суммы комплектующего в табличной части вручную:

  • если для строки устанавливается флаг «Фиксированная цена», то цена и сумма для комплектующего не пересчитываются;
  • для остальных комплектующих (у которых не установлен флаг «Фиксированная цена»), остаток от себестоимости исходной номенклатуры (с вычетом фиксированных сумм) распределяется согласно долям стоимости данных комплектующих.

Для нашего примера установка фиксированной цены не требуется.

При проведении документа, для каждой строки табличной части «Комплектующие» формируется отдельная проводка по оприходованию ТМЗ (комплектующего) и списанию исходной номенклатуры «Мясная туша (говядина)».

Из документа «Разделка» можно получить печатную форму «Разделка номенклатуры».

Кроме того, доступна печатная форма «Акт разделки». В «Акте разделки» показывается информация о количестве, цене и сумме списания исходной номенклатуры, о норме выхода, а также о фактическом выходе полуфабрикатов, ценах и сумме выхода, отклонение фактического выхода от нормативного.

Оформление операции «Разукомплектация»

Теперь рассмотрим каким образом оформляется операция разукомплектации для двух порций блюда «Ассорти овощное». Для этого создадим для данной номенклатуры рецептуру с видом «Разукомплектация». В реквизите «Номенклатура» укажем готовое блюдо «Ассорти овощное», а также заполним количество порций.

Далее заполним табличную часть «Исходные комплектующие» перечнем и количеством ингредиентов, расходуемых на приготовление данного блюда и долю стоимости для каждого ингредиента.

Для оформления операции разукомплектации создадим документ «Разделка».Принцип заполнения данного документа для операции разукомплектации аналогичен операции разделки.

При создании нового документа «Разделка» для номенклатуры «Ассорти овощное» автоматически заполнится рецептура разукомплектации для данного блюда, реквизит «Количество» — 10 порций и табличная часть «Комплектующие» — согласно данным рецептуры. В рассматриваемом нами примере разукомплектации подлежит только 2 порции блюда, поэтому необходимо скорректировать значение реквизита «Количество» шапки документа вручную — вместо 10 порций указать только две. После этого необходимо перезаполнить табличную часть документа при помощи кнопки «Заполнить».

На основании данных реквизита «Доля стоимости» сформировались цены комплектующих. Сумма комплектующих всегда равна себестоимости исходной номенклатуры.

При проведении документа, для каждой строки табличной части «Комплектующие» формируется отдельная проводка по оприходованию ТМЗ (комплектующего) и списанию исходной номенклатуры «Ассорти овощное»: Дт счета учета номенклатуры комплектующих (1310) – Кт счет учета исходной номенклатуры (1320).

Сведения по разукомплектованной номенклатуре можно вывести на печать, воспользовавшись кнопкой «Печать - Разукомплектация номенклатуры».

Таким образом, новые возможности документа «Разделка» позволяют автоматически рассчитать себестоимость комплектующих на основании заданных параметров (количества и доли стоимости).

Желаем успехов в работе!

Если информация оказалась полезной для Вас, пожалуйста, нажмите на кнопку